Phát triển công trình xanh là một xu hướng đúng đắn nhằm góp phần tạo nên sự phát triển bền vững. Bài báo giới thiệu các phương pháp tiếp cận và các nguyên tắc phát triển phần mềm BIM- công trình xanh, nguyên tắc ứng dụng để đánh giá trong quá trình thiết kế, điều chỉnh thiết kế và những khả năng đánh giá được các tiêu chí cụ thể của Bộ tiêu chí LEED và LOTUS. Qua đó minh chứng tính khả thi và hiệu quả của việc phát triển mềm BIM- công trình xanh, đóng góp vào quá trinh phát triển công trình xanh ở Việt Nam.
1. Đặt vấn đề
Công trình xanh (CTX) và mô hình thông tin xây dựng (BIM) là hai xu hướng chủ đạo của ngành xây dựng trên toàn thế giới trong thời gian gần đây. Phát triển công trình xanh là xu thế đúng đắn của ngành xây dựng Việt Nam, phù hợp với định hướng phát triển bền vững của đất nước, mang lại nhiều lợi ích về kinh tế, xã hội và môi trường cho bản thân chủ đầu tư, cũng như cho xã hội và quốc gia [1].
Hội đồng Công trình Xanh của Mỹ (US Green Building Council – USGBC), thành lập năm 1993, đã đề ra bộ tiêu chí đánh giá và công nhận “Công trình Xanh” được gọi là “Chỉ dẫn thiết kế môi trường và năng lượng” (Leadership in Energy and Environmental Design – viết tắt là LEED). Ở Việt Nam, Hội đồng Công trình xanh Việt Nam (VGBC) được thành lập năm 2007, VGBC đã xây dựng Bộ tiêu chí đánh giá và công nhận CTX cho công trình xây dựng tại Việt Nam, viết tắt là LOTUS.
Cho đến nay, việc triển khai áp dụng thiết kế và xây dựng CTX ở Việt Nam còn hạn chế. Tính đến hết năm 2018 mới có 53 công trình đạt chứng nhận CTX theo Bộ tiêu chí LEED và 21 công trình đạt chứng nhận CTX theo Bộ tiêu chí LOTUS, rất ít so với khối lượng quy mô các công trình xây dựng ở Việt Nam thời gian qua. Có nhiều nguyên nhân, trong đó có việc các chủ đầu tư thấy chi phí để xây dựng CTX cao hơn so với công trình thông thường, việc thiết kế và xin chứng chỉ cũng phải thông qua các chuyên gia CTX của các tổ chức CTX để tư vấn, hướng dẫn, dẫn đến quá trình thực hiện tư vấn CTX khá phức tạp và chi phí lớn [2]
Đặc biệt là các KTS, các kỹ sư thiết kế công trình, mặc dù rất ủng hộ xu hướng phát triển CTX, đã hiểu biết về Kiến trúc xanh nhưng phần lớn vẫn e ngại thiết kế CTX vì cũng không hiểu hết các tiêu chí đánh giá.
Chi phí thiết kế CTX cũng là một vấn đề, đơn giá Nhà nước quy định chi phí thiết kế không cao hơn công trình thông thường dẫn đến thiệt thòi cho người thiết kế. Với công trình tư nhân thì có thỏa thuận riêng, chi phí tư vấn CTX cũng khá cao vì phải chạy các phần mềm mô phỏng, tính chi phí theo giờ công của chuyên gia.
Vấn đề đặt ra là làm thế nào để việc thiết kế CTX được nhanh hơn, ít chi phí hơn? Làm thế nào để các KTS, kỹ sư thấy việc thiết kế CTX không quá khó khăn, có thể tự đánh giá sơ bộ về kết quả thiết kế của mình đã đạt cơ bản các tiêu chí về CTX hay chưa, rút ngắn quá trình tư vấn CTX? Giải quyết được vấn đề này chính là đã góp phần thúc đẩy quá trình phát triển CTX ở Việt Nam.
2. Phương pháp tiếp cận
Phương pháp tiếp cận mới được đề xuất là thiết lập và gắn kết phần mềm đánh giá CTX với phần mềm thiết kế để sử dụng trong quá trình thiết kế công trình. Hiện nay, các nhà tư vấn ở Việt Nam đang sử dụng các phần mềm thiết kế như Autocad, Autodesk Revit. Nếu ngay trong quá trình thiết kế công trình, có một phần mềm có thể đánh giá được các tiêu chí CTX tích hợp thì sẽ rất thuận lợi bởi người thiết kế có thể chủ động điều chỉnh phương án thiết kế của mình cho phù hợp trước khi chuyển cho các tổ chức đánh giá CTX để xin cấp chứng chỉ.
Qua nghiên cứu cho thấy việc áp dụng Mô hình thông tin công trình (Building Information Modeling – BIM) trong quá trình thiết kế có thể giúp trả lời được các câu hỏi trên, đây cũng đang là xu hướng được áp dụng ngày càng rộng rãi trong lĩnh vực thiết kế.
Mô hình thông tin công trình (BIM) là cách hiển thị số hóa những đặc tính vật lý và công năng của một cơ sở vật chất – từ một công trình riêng lẻ (là tòa nhà hay cơ sở hạ tầng và các công trình loại khác) đến một thành phố. BIM chứa các mối liên hệ logic về mặt không gian, kích thước số lượng, vật liệu và các bộ phận công trình. Nó giúp tích hợp thông tin về các bộ phận công trình với các thông tin khác (định mức, đơn giá vật liệu, tiến độ thi công… nhằm tối ưu hóa thiết kế, thi công và quản lý vận hành công trình. Nếu mô hình BIM được tích hợp các phần mềm để so sánh với các tiêu chí CTX hiện hữu sẽ giúp cho việc thiết kế CTX được nhanh chóng hơn, người thiết kế có thể chủ động tự đánh giá được mức độ đáp ứng yêu cầu về chứng chỉ CTX và điều chỉnh các phương án thiết kế.
Hiện nay, hầu hết các phần mềm thiết kế kiến trúc, xây dựng nói chung, và các phần mềm BIM nói riêng như Autodesk Revit, Graphisoft ArchiCAD, Architectural Design, RhinoBIM…[3] chưa có các chức năng chuyên dùng cho việc thiết kế, đánh giá CTX. Muốn các phần mềm BIM thực hiện được nhiệm vụ đánh giá CTX này, chúng ta phải thiết kế các tính năng mở rộng (còn gọi là plugins hay add-ins) cho các phần mềm thiết kế đó, còn gọi là phần mềm tích hợp BIM-CTX (BIM-Green building). Các phân tích dưới đây làm rõ hơn tính khả thi và lợi ích của việc thiết lập phần mềm này.
3. Lợi ích của việc thiết lập phần mềm tích hợp BIM-CTX và khả năng ứng dụng Autodesk Revit để phát triển ứng dụng
3.1. Lợi ích của việc thiết lập phần mềm tích hợp BIM-CTX
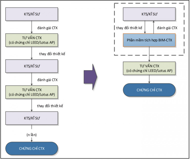
Việc thiết lập phần mềm BIM-CTX này giúp loại bỏ được quá trình phụ trao đổi qua lại giữa bên thiết kế và bên chuyên gia tư vấn CTX, giúp người thiết kế dự báo được xu hướng “xanh” của giải pháp thiết kế chưa hoàn chỉnh, tránh được việc thiết kế lại nếu giải pháp thiết kế hoàn chỉnh không phù hợp với các tiêu chí của hệ thống đánh giá CTX được áp dụng. Phương pháp này cũng làm tăng cường nhận thức và trình độ của tư vấn thiết kế, giúp họ không cảm thấy khó khăn khi thiết kế CTX, có ý thức hơn về giải pháp thiết kế CTX ngay từ ban đầu xây dựng ý tưởng (Hình 1)
3.2. Khả năng ứng dụng phần mềm
Qua nghiên cứu cho thấy việc sử dụng phần mềm Autodesk Revit và việc thiết lập Giao diện lập trình ứng dụng Autodesk Revit API (Application Programming Interface) để làm công cụ phát triển phần mềm là rất thuận lợi. API là một tập hợp các chỉ dẫn, cách thức và công cụ để xây dựng phần mềm. API có thể coi là công cụ trung gian giúp các chương trình ứng dụng tương tác qua lại với nhau và chia sẻ dữ liệu. API cung cấp cho các nhà lập trình quyền truy cập đến phần mềm, phát triển các tính năng riêng mà phần mềm gốc không có.
Autodesk Revit API được lựa chọn để phát triển phần mềm vì Autodesk Revit là phần mềm BIM thông dụng nhất và được dùng phổ biến tại Việt Nam hiện nay trong công việc thiết kế kiến trúc, điện nước, tính toán kết cấu v.v.. Revit cũng là phần mềm BIM tiêu chuẩn, phổ biến trên toàn thế giới, được nâng cấp thường xuyên bởi hãng Autodesk và có cộng đồng người dùng rộng lớn.
Revit API cung cấp cho người phát triển phần mềm các chức năng chính sau:
- Tạo các plug-ins (phần mềm mở rộng) để tự động hoá các chức năng sẵn có trong giao diện phần mềm Revit;
- Trích xuất thông tin BIM và tạo lập các bảng biểu, báo cáo một cách tự động;
- Tạo ra các bản thiết kế tiêu chuẩn bằng cách kiểm tra lỗi một cách tự động;
- Nhập dữ liệu bên ngoài và tạo ra các thành phần/thông số mới cho mô hình BIM.
Tích hợp chức năng với các phần mềm phân tích khác, ví dụ các phần mềm phân tích năng lượng, ánh sáng, thông gió…
Các nghiên cứu cũng cho thấy, hầu hết các tính năng trên của Revit API đều được sử dụng triệt để. Việc phát triển phần mềm mở rộng BIM dựa vào tính năng tạo plug-ins của Revit API, trích xuất dữ liệu có sẵn trong mô hình BIM và tự động hoá các công đoạn tính toán, tạo các thành phần thông số với chính là xương sống cho các tính năng của phần mềm tích hợp BIM-CTX.
4. Nguyên tắc xây dựng khung áp dụng và các bước đánh giá
4.1. Nguyên tắc xây dựng khung áp dụng: Có 4 nguyên tắc để xây dựng khung áp dụng
- Dựa trên hệ thống đánh giá của từng bộ tiêu chí đánh giá CTX, phân tích để lọc ra các tiêu chí có thể lượng hóa và tính toán được trong phần mềm Revit, làm cơ sở xây dựng phần mềm BIM-CTX;
- Tập trung vào khả năng đánh giá các tiêu chí quan trọng để đảm bảo cho công trình theo hướng xanh: Hiệu quả sử dụng nước, hiệu quả sử dụng năng lượng, đảm bảo chất lượng môi trường, sử dụng vật liệu thân thiện;
- Minh chứng được hiệu quả sử dụng của CTX cả trên góc độ kinh tế thông qua khả năng đánh giá vòng đời dự án từ phần mềm BIM;
- Việc đánh giá CTX phải thực hiện ngay cả trong giai đoạn thiết kế sơ bộ, thiết kế kỹ thuật hoặc đưa ra các chỉ số chuẩn CTX trước khi thiết kế kỹ thuật công trình, giảm thời gian thiết kế do không phải điều chỉnh hồ sơ thiết kế bản vẽ thi công;
Mỗi một bộ tiêu chí có công thức tính toán riêng nên phải có một phần mềm riêng. Tuy nhiên chúng có thể tích hợp để thuận tiện cho người dùng. Một phần mềm BIM-CTX có thể có các modul để đánh giá được cả theo bộ tiêu chí LOTUS, LEED hoặc các bộ tiêu chí khác.
4.2. Việc xây dựng phần mềm (Application Framework) sẽ được diễn ra theo 3 bước:
- Bước 1: Xây dựng khung áp dụng tích hợp BIM-CTX : Đề ra các nguyên tắc lựa chọn Tiêu chí CTX để thiết lập phần mềm, nguyên tắc thiết kế, nguyên tắc đánh giá sử dụng BIM-CTX;
- Bước 2: Thiết lập Giao diện lập trình ứng dụng Autodesk Revit API và ứng dụng đánh giá cho từng tiêu chí CTX;
- Bước 3: Tích hợp và hoàn chỉnh phần mềm BIM-Công trình xanh
4.3. Nguyên tắc lựa chọn các tiêu chí để đánh giá trong phần mềm tích hợp BIM-CTX
4.3.1.Các tiêu chí được phân thành 2 loại chính:
- Các tiêu chí không cần dùng đến phần mềm tính toán, có thể nhập tay (ví dụ các credit chỉ cần yêu cầu các bảng biểu, thống kê của công trình): các credit này sẽ được số hoá thành dạng dữ liệu binary (đạt/không đạt) rồi điền vào phần mềm tích hợp BIM-CTX.
- Các tiêu chí có thể dùng phần mềm BIM để phân tích: sẽ được phân loại tiếp thành 2 loại:
Loại 1: Tiêu chí do phần mềm tích hợp BIM-CTX lập để đánh giá trực tiếp. Gọi là tiêu chí đánh giá trong BIM- CTX
Loại 2: Tiêu chí hoặc chỉ tiêu được đánh giá bằng các phần mềm ngoài (ví dụ các phần mềm mô phỏng năng lượng) hoặc nên do các chuyên gia chuyên ngành sâu đánh giá. Gọi là đánh giá ngoài BIM. Các kết quả đánh giá sẽ được tổng hợp rồi điền vào giao diện của phần mềm tích hợp BIM-CTX để tính toán tiếp.
Trong một tiêu chí có thể có chỉ số đánh giá trong, chỉ số đánh giá ngoài BIM. Lưu ý là dù đánh giá trong hay đánh giá ngoài BIM đều phải cho dữ liệu vào bảng tính của BIM-CTX để ra được kết quả đánh giá các tiêu chí.
Ví dụ phân tích để lựa chọn các tiêu chí (Bảng 1).
Về nguyên tắc, tất cả các tiêu chí có các chỉ số định lượng đánh giá, có công thức tính đều có thể thiết lập để đánh giá trong BIM-CTX. Tuy nhiên với mỗi bộ tiêu chí, tỷ trọng tiêu chí đánh giá được trong BIM là khác nhau. Đồng thời cũng cần tôn trọng nguyên tắc không làm phức tạp lên nhiều quá trình thiết kế bởi phần mềm REVIT tích hợp các bản vẽ của nhiều bộ môn như kiến trúc, kết cấu, cấp điện, cấp thoát nước…nên đã khá nặng về dung lượng. Chỉ tính trong BIM- CTX những chỉ tiêu thật cần thiết, có hiệu quả.
Các trường hợp phải đánh giá ngoài BIM bao gồm:
- Các tiêu chí có sử dụng các tiêu chuẩn, quy chuẩn của từng quốc gia khi áp dụng, không thể dùng công thức chung (ví dụ LEED). Với bộ tiêu chí LOTUS do đã lập riêng cho Việt Nam nên đã có so sánh với các Quy chuẩn kỹ thuật của Việt Nam.
- Các tiêu chí đã có các phần mềm hiện hữu tính toán có hiệu quả. Việc sử dụng các phần mềm này để đánh giá một số tiêu chí cũng làm nhẹ đi các khối lượng công thức phải lập trong BIM-CTX. Ví dụ các phần mềm năng lượng như Equest, Energy Plus, tính toán tiện nghi nhiệt, chiếu sáng tự nhiên.
- Các công thức tính phức tạp do chính các đơn vị thiết lập Bộ tiêu chí CTX đó lập riêng, không phổ biến. So sánh giữa bộ tiêu chí LOTUS và tiêu chí LEED cho thấy bộ tiêu chí LOTUS được giới thiệu kèm đầy đủ các công thức tính, vì vậy bất cứ chuyên gia nào khi áp dụng tính đều có thể ra kết quả như nhau. Với bộ tiêu chí LEED, nhiều công thức tính không phổ biến, vì vậy có thể có độ vênh về kết quả với các công thức khi phần mềm BIM- CTX tự thiết lập.
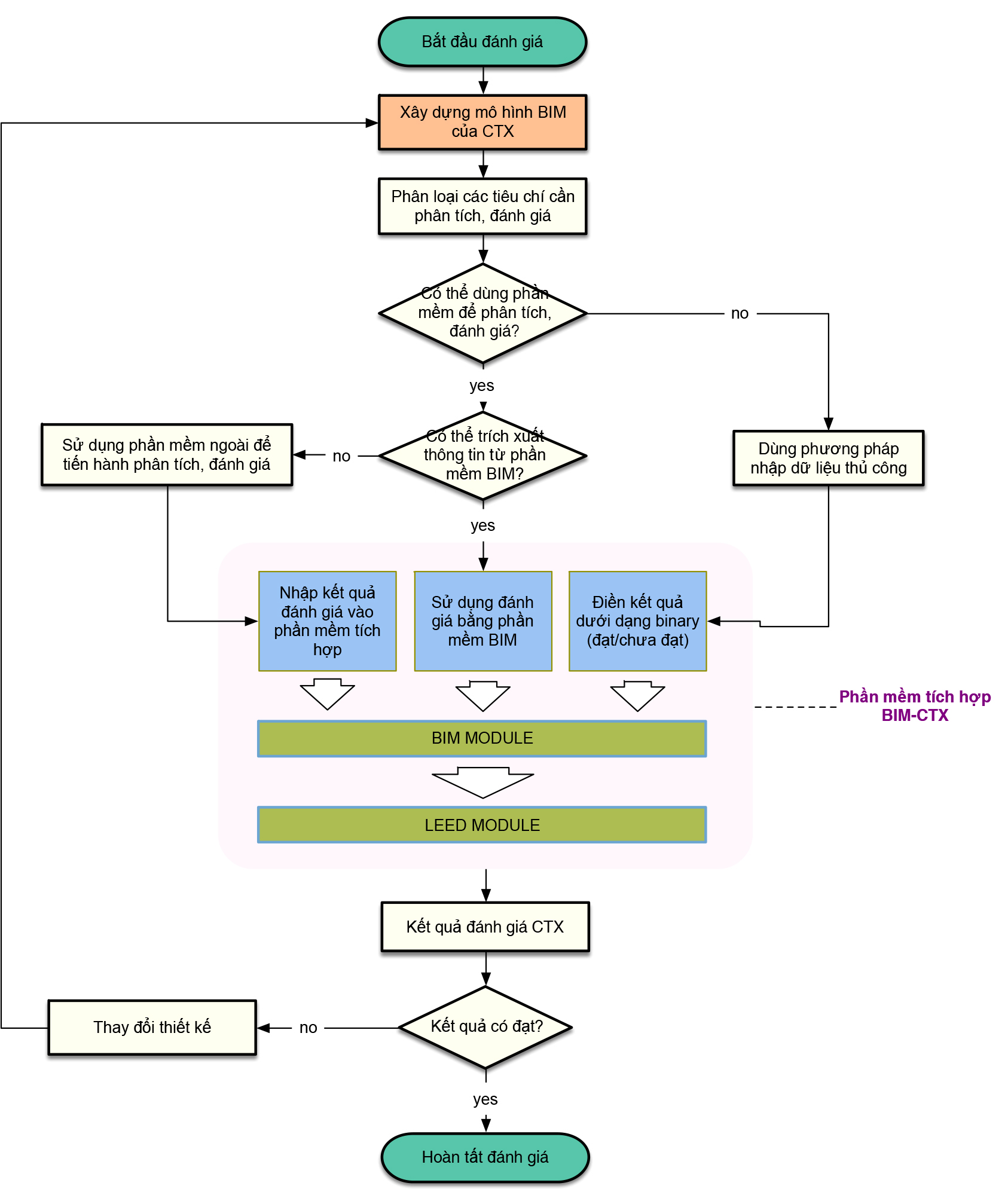
4.3.3. Các bước đánh giá một công trình xanh có sử dụng ứng dụng phần mềm tích hợp BIM-CTX
Việc đánh giá sẽ diễn ra theo bốn bước sau:
- Bước 1: Hồ sơ thiết kế CTX phải được xây dựng bằng phần mềm BIM -CTX tương thích (ví dụ: Autodesk Revit có cùng phiên bản);
- Bước 2: Nhập dữ liệu thông tin vào các bảng tính hoặc vào bản vẽ theo hướng dẫn trong các modul đánh giá CTX của từng tiêu chí (đánh giá trong BIM-CTX);
- Bước 3: Nhập các kết quả tính toán, thông tin ngoài BIM- CTX vào bảng đánh giá tiêu chí;
- Bước 4: Phân tích xem kết quả đánh giá có đạt chỉ tiêu như mong muốn hay không.
Đạt chỉ tiêu: Việc đánh giá đã hoàn tất, CTX đạt yêu cầu thiết kế. Không đạt chỉ tiêu: quay lại bước 1, thay đổi và điều chỉnh thiết kế và đánh giá lại để công trình đạt được mục tiêu yêu cầu.
4.4. Sơ đồ khung áp dụng BIM-CTX:Sơ đồ sau thể hiện khung áp dụng của BIM đối với hệ thống tiêu chuẩn đánh giá CTX , ví dụ là LEED (Hình 2).
5. Sử dụng kết quả của phần mềm BIM-CTX để phân tích chi phí công trình và đánh giá vòng đời dự án
Một trong những lý do mà các chủ đầu tư e ngại việc thiết kế, xây dựng CTX là giá thành đầu tư cao hơn so với thông thường, mặc dù chưa biết cụ thể là bao nhiêu. Các lý lẽ về lợi ích lâu dài như tiết kiệm năng lượng trong vận hành, trong vòng đời dự án chưa được lượng hóa vì vậy khả năng thuyết phục chủ đầu tư còn hạn chế.
Việc dùng BIM-CTX trong thiết kế có thể giải quyết được vấn đề này. Phần mềm REVIT tích hợp các thông số có thể cho ngay được kết quả về khối lượng của các công tác xây lắp, thiết bị phục vụ cho việc lập dự toán và tính toán chi phí năng lượng, tiêu thụ nước… của công trình.
Tuy nhiên do khối lượng nhận được từ BIM và khối lượng bóc tiên lượng dự toán thông thường ở Việt Nam là khác nhau về cách tính. BIM cho ra kết quả tính chi phí theo khối lượng trong khi cách tính dự toán thông thường ở Việt Nam là tính chi phí theo công việc, khớp với quy định đơn giá dự toán do Việt Nam quy định. Vì vậy không dùng được các kết quả trực tiếp từ BIM để cho ra giá trị dự toán.
Về đánh giá chi phí vòng đời dùng phần mềm BIM cũng có hạn chế, hiện định mức đơn giá về tính toán chi phí phá dỡ, chi phí vận hành, sửa chữa định kỳ, thay thế của Việt Nam để tính toán chi phí vòng đời của các thiết bị chưa đầy đủ. Chưa có phần mềm chuyên để tính dự toán chi phí cho quá trình này.
Phương pháp tiếp cận đề xuất là không dùng kết quả khối lượng từ BIM để tính dự toán cho toàn bộ công trình mà chỉ dùng khối lượng này để tính và so sánh giá trị dự toán trong phần có thay đổi, điều chỉnh thiết kế hướng tới đạt các tiêu chí CTX. Sẽ thiết lập Modul: BIM-CTX – Kinh tế (BIM –CTX – KT) tích hợp vào phần mềm BIM-CTX để đánh giá khía cạnh kinh tế cho các hạng mục công việc, thiết bị liên quan đến tiêu chí CTX.
Chủ đầu tư cùng nhà thiết kế sẽ cân nhắc phương án lựa chọn phù hợp nhất cả trên khía cạnh tiêu chí CTX và trên khía cạnh kinh tế.
6. Các giai đoạn thiết kế có thể ứng dụng BIM-CTX trong đánh giá
Việc sử dụng BIM-CTX có thể áp dụng cho cả 3 giai đoạn lập hồ sơ thiết kế, mỗi giai đoạn sẽ có một mục tiêu và ý nghĩa đánh giá khác nhau. Các ví dụ dưới đây áp dụng cho đánh giá theo bộ tiêu chí LOTUS.
6.1. Giai đoạn lập dự án, thiết kế sơ bộ (Bước đánh giá 1)
Do các tham số đầu vào chưa đầy đủ nên giai đoạn này không đánh giá được trọn vẹn tiêu chí CTX nào mà chỉ đánh giá được một số chỉ tiêu trong các tiêu chí. Các tiêu chí đánh giá nhằm đảm bảo một định hướng thiết kế CTX được thành công. Mức độ đánh giá là phù hợp hay không phù hợp.
- Có thể đánh giá tiêu chí Cộng đồng CY -1 (kết nối cộng đồng), tiêu chí CY2 (Không gian công cộng). Chủ yếu là nhập tay và đánh giá trực tiếp trên hiện trường. Trong tương lai, khi thông tin trong Google maps được cập nhật tốt, tin cậy có thể phát triển phần mềm tích hợp BIM-CTX và Google Maps API để tự động hóa đánh giá tiêu chí có liên quan đến vị trí.
- Có thể đánh giá tiêu chí năng lượng qua chỉ tiêu truyền nhiệt dựa trên diện tích mặt cửa ở các hướng nhà của các phương án sơ bộ đề xuất. Diện tích mặt cửa, tỷ lệ cửa / diện tích tường tối ưu sẽ là những chỉ số rất có ích cho các ý tưởng bố trí kiến trúc mặt đứng công trình.
Nhìn chung trong giai đoạn Thiết kế cơ sở vai trò của các Kiến trúc sư vẫn rất quan trọng, giải pháp thiết kế sơ bộ tốt sẽ quyết định lớn đến các chỉ tiêu CTX đạt được.
Ngoài ra có thể ứng dụng một số phần mềm mô phỏng năng lượng hướng tới tự động hóa tính hiệu quả năng lượng từ giai đoạn bố trí hướng nhà để làm đầu vào trong đánh giá CTX. Sẽ cân nhắc áp dụng đánh giá bằng phần mềm cho tiêu chí này tùy các trường hợp, có thể có hiệu quả cho công trình có nhiều tổ hợp hướng phức tạp, cần có nhiều phương án về hướng nhà để lựa chọn.
6.2.Giai đoạn Thiết kế kỹ thuật và Thiết kế bản vẽ thi công (Bước đánh giá 2, 3)
Việc đánh giá các tiêu chí CTX chỉ thực hiện chủ yếu ở giai đoạn thiết kế kỹ thuật hoặc thiết kế bản vẽ thi công. Bởi lúc đó các thông số kỹ thuật của thiết bị điện, điều hòa, nước, thiết bị vệ sinh, chủng loại cửa, kính… mới có thể được đưa vào bản vẽ. Tuy nhiên lợi ích là nó có thể cơ bản tính được nhiều tiêu chí CTX cần thiết trước khi vẽ thiết kế, tránh việc phải thiết kế lại bản vẽ kỹ thuật.
- Bước 2a: Việc đánh giá các tiêu chí có thể thực hiện quan 2 nội dung là tính toán thông số kỹ thuật và bản vẽ thiết kế. Ưu tiên dùng BIM-CTX đánh giá thông số kỹ thuật tính toán trước, tránh mất công điều chỉnh bản vẽ.
Các tiêu chí về sử dụng nước, năng lượng, chất lượng môi trường, sử dụng vật liệu cơ bản được đánh giá trong bước này. Các thông số cần được cung cấp tối đa phục vụ việc đánh giá CTX mà không cần đợi có bản vẽ thiết kế thi công hoàn chỉnh.
Sau khi có giải pháp thiết kế kỹ thuật kiến trúc, nước, điện, điều hòa, việc sử dụng BIM-CTX cơ bản cho được kết quả đánh giá các tiêu chí CTX.
Giải pháp Kết cấu ít có tác động đến các chỉ số CTX. Chỉ trong trường hợp nhà cải tạo có các thành phần cấu kiện giữ lại (chỉ tiêu sử dụng vật liệu tái tạo).
Ví dụ dưới đây về giao diện phần mềm BIM-CTX để đánh giá tiêu chí tiết kiệm nước. Sẽ cho ra kết quả điểm ngay khi nhập đủ dữ liệu.
- Bước 2b: Bước đánh giá sự phù hợp về góc độ kinh tế. Với mô dul BIM-CTX- KT
Với các thông số thiết bị, diện tích tường ngoài, diện tích cửa sổ, chủng loại kính…ngoài việc điều chỉnh để đạt các chỉ tiêu CTX còn được tính chí phí dạng so sánh qua mô đul tính chi phí vòng đời. Thông số nào thỏa mãn cả 2 khía cạnh: Chỉ tiêu CTX và Chi phí, sẽ được dùng làm cơ sở để thiết kế.
- Bước 3: Bước đánh giá sau khi đã hoàn thiện hồ sơ thiết kế bản vẽ thi công. Thu thập các minh chứng để nộp cho các tổ chức cấp chứng chỉ CTX.
7. Kết luận
Việc ứng dụng mô hình thông tin công trình (BIM) trong đánh giá công trình xanh là cách tiếp cận mới có khả năng mang lại hiệu quả cho quá trình thiết kế, rút ngắn quá trình thẩm định, xin cấp chứng chỉ CTX và đặc biệt là cho các KTS, kỹ sư có thể chủ động trong việc điều chỉnh các giải pháp thiết kế phù hợp với Tiêu chí CTX đã lựa chọn.
Nguyên tắc thiết lập phần mềm tích hợp BIM-CTX dựa trên phần mềm Autodesk Revit, có khả năng tích hợp các phần mềm khác như đánh giá năng lượng, môi trường, hiệu quả sử dụng nước, sử dụng các công thức tính tương đương của các bộ tiêu chí CTX hiện hữu là có tính khả thi, sẽ cho kết quả đánh giá sát với các đánh giá của các chuyên gia tư vấn CTX do có cùng phương pháp tính toán.
Khả năng kiểm tra, đánh giá thiết kế của phần mềm BIM-CTX được thực hiện cả ở giai đoạn Thiết kế cơ sở và giai đoạnThiết kế kỹ thuật, Thiết kế bản vẽ thi công trong đó ở giai đoạn Thiết kế kỹ thuật là chủ yếu. Các kết quả đóng góp cho cả việc điều chỉnh giải pháp kiến trúc, giải pháp thiết kế nước, điện, năng lượng và sử dụng vật liệu công trình. Có thể thiết lập phần mềm tích hợp BIM-CTX có modul kinh tế để đánh giá khía cạnh kinh tế của giải pháp CTX.
Việc sử dụng được các công thức mở của các bộ tiêu chí hiện nay có khác nhau, rất cần các tổ chức đánh giá CTX phổ biến rộng rãi hơn về công thức tính để khi áp dụng sẽ cho độ chính xác cao hơn.
Các nguyên tắc thiết lập phần mềm, khung áp dụng, các bước đánh giá phù hợp với quá trình thiết kế cho thấy khả năng ứng dụng phần mềm khi được xây dựng là có tính khả thi, có khả năng ứng dụng cao vào thực tiễn.
*Phạm Hùng Cường, Phạm Thị Hải Hà,
Nguyễn Phương Thảo, Đỗ Quốc Hoàng, Lê Ngọc Hải.
Trường Đại học Xây dựng
(Bài đăng trên Tạp chí Kiến trúc số 05-2019)
––––––––––––––––––––––––––––––––––––
Tài liệu tham khảo
[1] Nguyên, P. Đ (2015). Phát triển bền vững kiến trúc xanh ở Việt Nam. Nhà xuất bản Tri thức. Hà Nội.
[2] Tuấn, N. A (2015). Các rào cản của việc nhân rộng công trình xanh ở Việt Nam. Tạp chí Kiến trúc. (237-01):20-25.
[3] Đan, N. T. T, Năng, N. H. (2018). Ứng dụng mô hình thông tin công trình (BIM) trong thiết kế kiến trúc hiện nay . Tạp chí Kiến trúc. (12):84-88
[4] VGBC. Vietnam Green Building Council. Hệ thống chứng nhận LOTUS Phi nhà ở V 2.0 (2015). http://vgbc.vn/wp-content/uploads/2016/10/LOTUS-Non-Residential-V2.0-Technical-Manual. Truy cập ngày 20/3/2019.
[5] LEED V4 For Building Design and Construction Ballot. Version. (November, 2013).























